
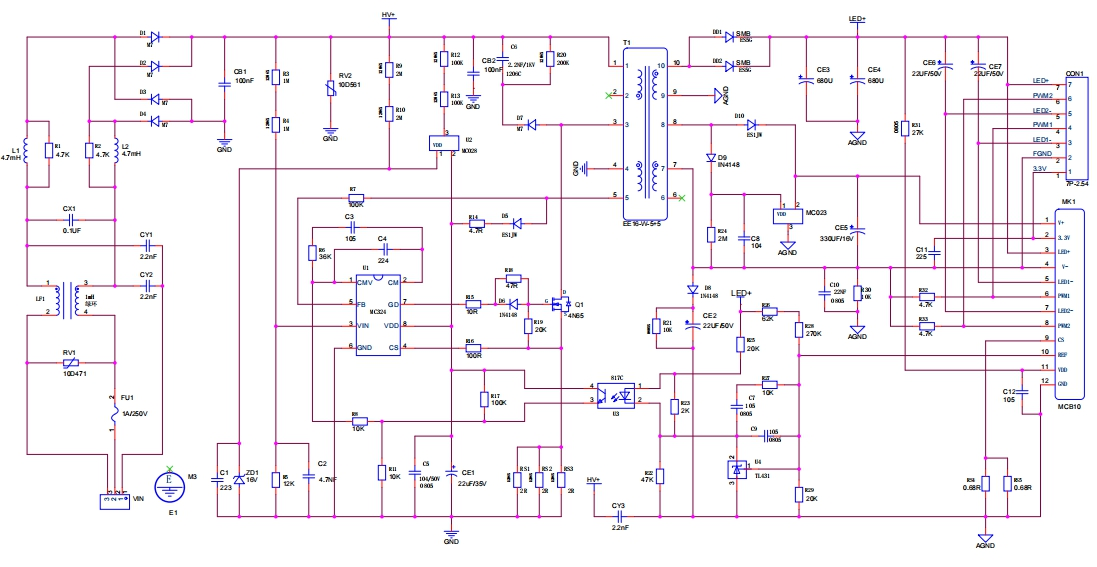
1、模拟人为开关最快>300mS模块对码精准计数(节省AC检测电路);
2、整体设计精简,后级无感性器件无EMI干扰问题,可用于设计异形结构;
3、调光深度<0.01%,阶梯<0.01%,调光调色线性度好;
4、全电压输入启机<200ms左右,待机<0.5W;
5、频闪<0.4%
6、输出30~42V/0.36A支持输出开短路保护;
7、精简电路实现无线模块采集输出开路或短路状态;
8、高速动态回应,全程调光无闪灯;
9、调光频率1~20KHZ(不影响线性度),调光调色过程丝滑柔和无阶梯无闪灯;
10、后级采用无高频电感设计,避免与无线模块相互干扰问题,调光过程无噪音;
11、MCB10恒流模块耐压60V最高可驱动70W;

1、模拟人为开关最快>300mS模块对码精准计数(节省AC检测电路);
2、整体设计精简,后级无感性器件无EMI干扰问题,可用于设计异形结构;
3、调光深度<0.01%,阶梯<0.01%,调光调色线性度好;
4、全电压输入启机<200ms左右,待机<0.5W;
5、频闪<0.4%
6、输出30~42V/0.36A支持输出开短路保护;
7、精简电路实现无线模块采集输出开路或短路状态;
8、高速动态回应,全程调光无闪灯;
9、调光频率1~20KHZ(不影响线性度),调光调色过程丝滑柔和无阶梯无闪灯;
10、后级采用无高频电感设计,避免与无线模块相互干扰问题,调光过程无噪音;
11、MCB10恒流模块耐压60V最高可驱动70W;