首页
关于我们
公司介绍
企业文化
产品中心
AC-DC恒压恒流驱动芯片
高压肖特基
DC-DC恒流无功率电感调光模块
DALI 2.0 产品
0-10V转PWM
DC-DC恒压驱动芯片
低压线性恒流驱动芯片
高压线性恒流驱动芯片
方案与应用
调光效果
解决方案
新闻中心
联系我们
首页
关于我们
公司介绍
企业文化
产品中心
AC-DC恒压恒流驱动芯片
高压肖特基
DC-DC恒流无功率电感调光模块
DALI 2.0 产品
0-10V转PWM
DC-DC恒压驱动芯片
低压线性恒流驱动芯片
高压线性恒流驱动芯片
方案与应用
调光效果
解决方案
新闻中心
联系我们
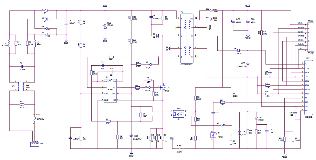
MC324+MCB09高PFC无频闪2.4G/BLE/Zigbee调光调色
MC324+MCB09高PFC无频闪2.4G/BLE/Zigbee调光调色
MC324+MCB09高PFC无频闪2.4G/BLE/Zigbee调光调色
应用案例
调光效果2
解决方案
调光效果1
解决方案